Login Daftar DPLK Info Kepesertaan

Profile

Tentang Dana Pensiun BCA

WHO WE ARE

Dana Pensiun BCA

Dana Pensiun BCA didirikan oleh PT. Bank Central Asia Tbk dalam upaya memberikan kesejahteraan bagi seluruh karyawan BCA.

 

Visi DPBCA

  • Menjadi Dana Pensiun yang sehat dan mampu memberikan kesejahteraan bagi seluruh stake holder Dana Pensiun BCA.

Misi DPBCA

  • Menjalankan DP BCA berdasarkan prinsip-prinsip Tata Kelola Dana Pensiun Yang Baik.
  • Melaksanakan Investasi yang aman dengan hasil yang optimal.
  • Mengembangkan kesinambungan hubungan kekeluargaan antar Peserta DP BCA dan karyawan/wati BCA purna bakti.
PENGURUS

Susunan Pengurus

Sesuai dengan - SK No. 011/SK/PENDIRI/2025 tanggal 30 September 2025 (Penunjukan Susunan Pengurus Dana Pensiun Bank Central Asia. Mulai berlaku 1 Oktober 2025 - 30 September 2028)

Budi Sutrisno

Direktur Utama

Ong Sukianto

Direktur

Indra Widjaja

Direktur

Feric Susilo Lie

Direktur
PENGAWAS

Susunan Dewan Pengawas

Sesuai dengan

  • SK No. 009/SK/PENDIRI/2025 tanggal 26 Juni 2025 (Susunan Dewan Pengawas Dana Pensiun Bank Central Asia Mulai berlaku 1 Juli 2025 - 31 Desember 2027)

 

Jayaprawirya Diah

Ketua

Junita Grace

Wakil Ketua

Famiati Daun

Anggota

Alrianto Djunaidi

Anggota

Shocky Lie

Anggota

Yohanes Dodi Kristianto

Anggota
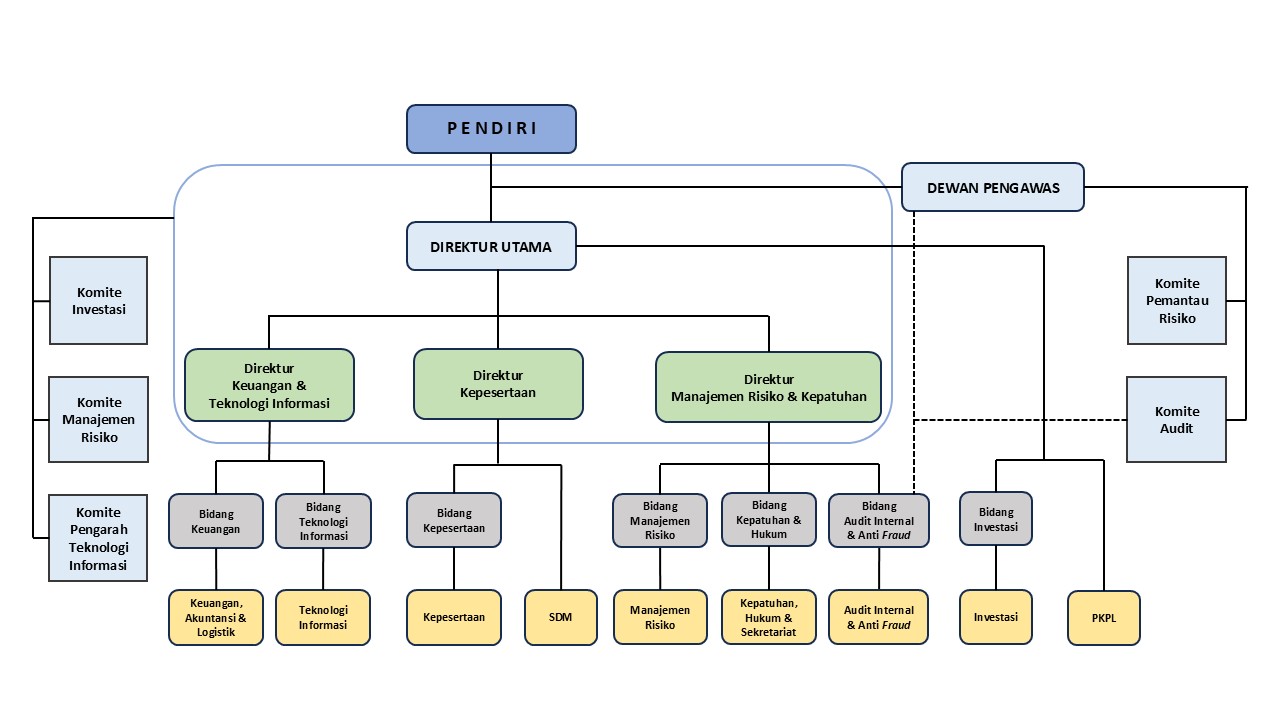
ORGANIZATION

Struktur Organisasi

Struktur Organisasi DPBCA

CERTIFICATE

Penghargaan dan Apresiasi